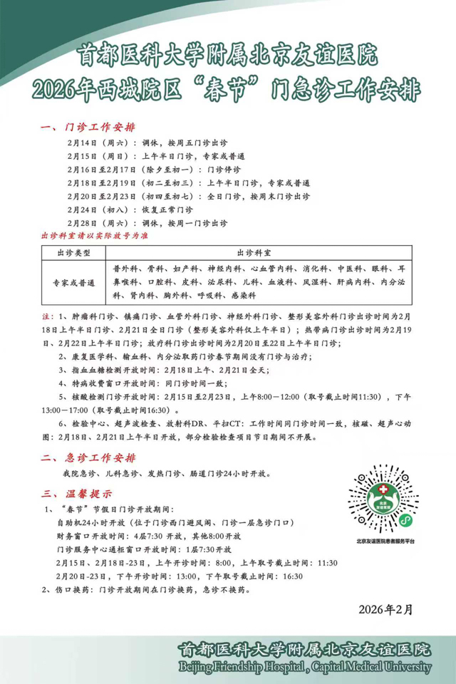
首都医科大学附属北京友谊医院西城院区2026年“春节”门急诊工作安排 院务公开
您所在的位置: 首页 >>院务公开 >>通知公告

院务公开

联系方式

  • 西城院区

    北京市西城区永安路95号

    010-63138585

  • 通州院区

    北京市通州区潞苑东路101号院

    010-80838585

  • 顺义院区

    北京市顺义区友谊南街1号

    010-81608585

通知公告

首都医科大学附属北京友谊医院西城院区2026年“春节”门急诊工作安排

发布时间:2026-02-09 浏览次数:
字号: + -

节日安排(x).jpg